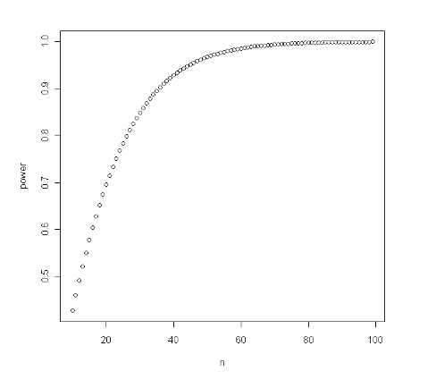
Notwendige Stichprobengröße (also die “Fallzahl”) für eine geplante Studie berechnen.

Beispiel